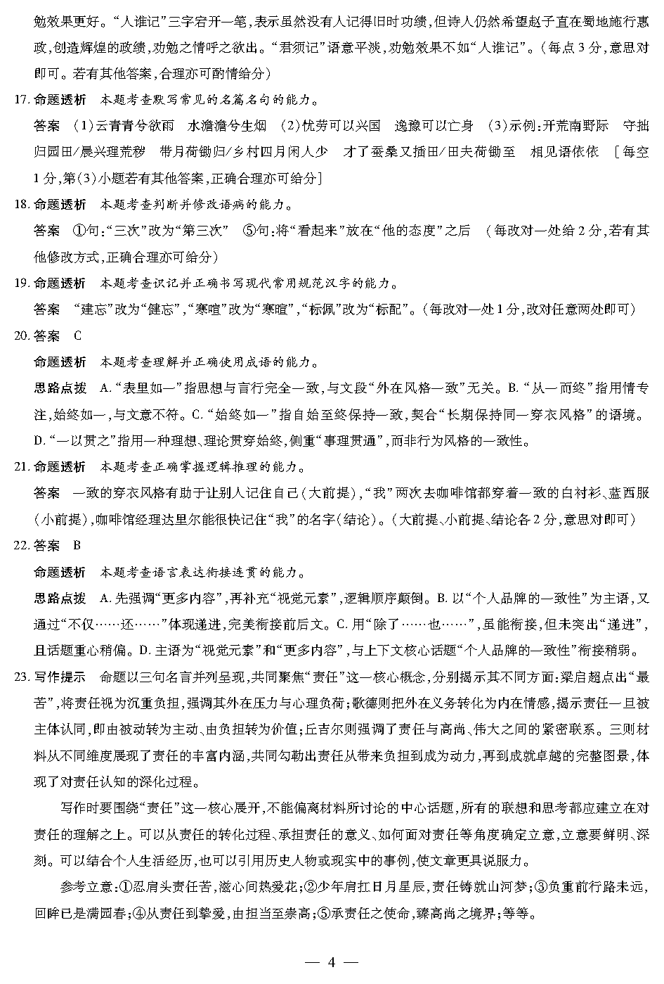
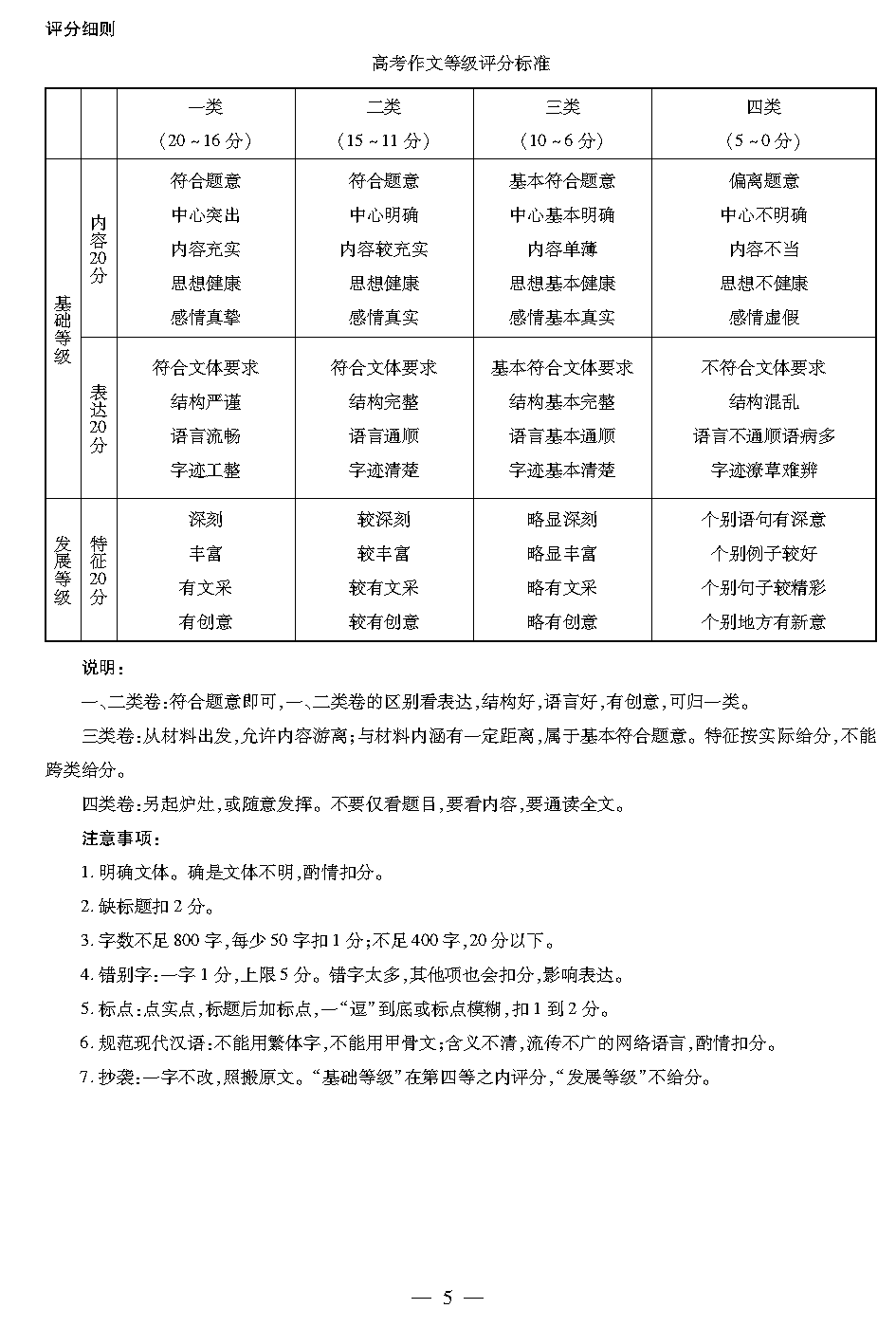
河南天一大联考2025-2026学年高三上学期开学考语文试题质量较高,题型多样,将作为考察考生对相应考点的掌握程度,考后将及时整理试题及答案解析相关信息,以供考生学习交流!
语文试题及答案解析









导读河南天一大联考2025-2026学年高三上学期开学考语文试题质量较高,题型多样,将作为考察考生对相应考点的掌握程度,考后将及时整理试题及答案解析相关信息,以供考生学习交流!语文试题及答案解析
河南天一大联考2025-2026学年高三上学期开学考语文试题质量较高,题型多样,将作为考察考生对相应考点的掌握程度,考后将及时整理试题及答案解析相关信息,以供考生学习交流!
语文试题及答案解析









河南新未来2025-2026学年高三上9月联合测评地理试题质量较高,题型多样,将作为考察考生对相应考点的掌握程度,考后将...
大试题为您提供2025年高考河南卷物理试卷及参考答案解析...
大试题为您提供2025年高考河南卷化学试卷及参考答案解析...
郑州市2025年高三下学期第三次质量预测语文试题质量较高,题型多样,将作为考察考生对相应考点的掌握程度,考后将及时整理试...
郑州市2025年高三下学期第三次质量预测英语试题质量较高,题型多样,将作为考察考生对相应考点的掌握程度,考后将及时整理试...
福建-全国名校联盟2026届高三联合开学摸底地理试卷及参考答案