河北“五个一”名校联盟2024-2025学年高二7月期末语文试题质量较高,题型多样,将作为考察考生对相应考点的掌握程度,考后将及时整理试题及答案解析相关信息,以供考生学习交流!
汇总:河北“五个一”名校联盟2024-2025学年高二7月期末
语文试题及答案解析











导读河北“五个一”名校联盟2024-2025学年高二7月期末语文试题质量较高,题型多样,将作为考察考生对相应考点的掌握程度,考后将及时整理试题及答案解析相关信息,以供考生学习交流!汇总:河北“五个一”名校联盟2024-2025学年高二7月期末语
河北“五个一”名校联盟2024-2025学年高二7月期末语文试题质量较高,题型多样,将作为考察考生对相应考点的掌握程度,考后将及时整理试题及答案解析相关信息,以供考生学习交流!
汇总:河北“五个一”名校联盟2024-2025学年高二7月期末
语文试题及答案解析











河北“五个一”名校联盟2024-2025学年高二7月期末数学试题质量较高,题型多样,将作为考察考生对相应考点的掌握程度,...
2025届石家庄市高三质检(二)物理试题质量较高,题型多样,将作为考察考生对相应考点的掌握程度,考后将及时整理试题及答案...
2025届石家庄市高三质检(二)历史试题质量较高,题型多样,将作为考察考生对相应考点的掌握程度,考后将及时整理试题及答案...
2025届石家庄市高三质检(二)化学试题质量较高,题型多样,将作为考察考生对相应考点的掌握程度,考后将及时整理试题及答案...
2025届石家庄市高三质检(二)数学试题质量较高,题型多样,将作为考察考生对相应考点的掌握程度,考后将及时整理试题及答案...
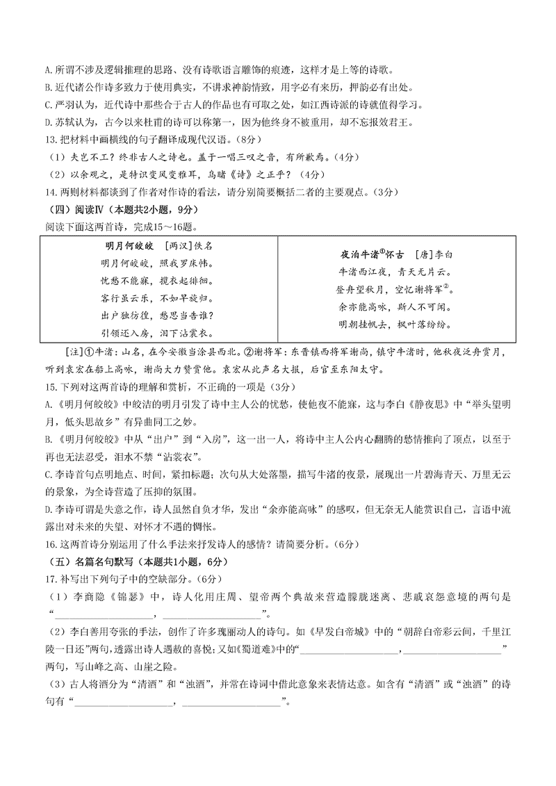
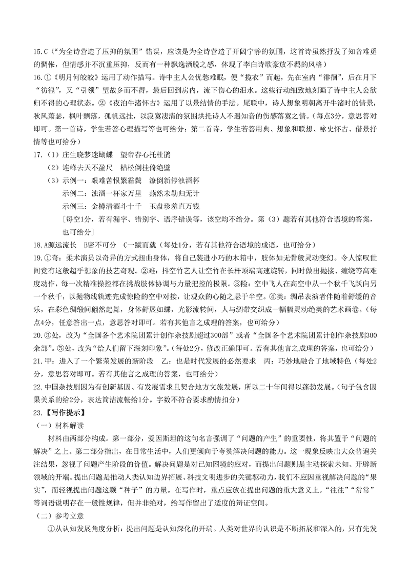
湖南沅澧共同体2025年高一下学期期末英语试卷及参考答案