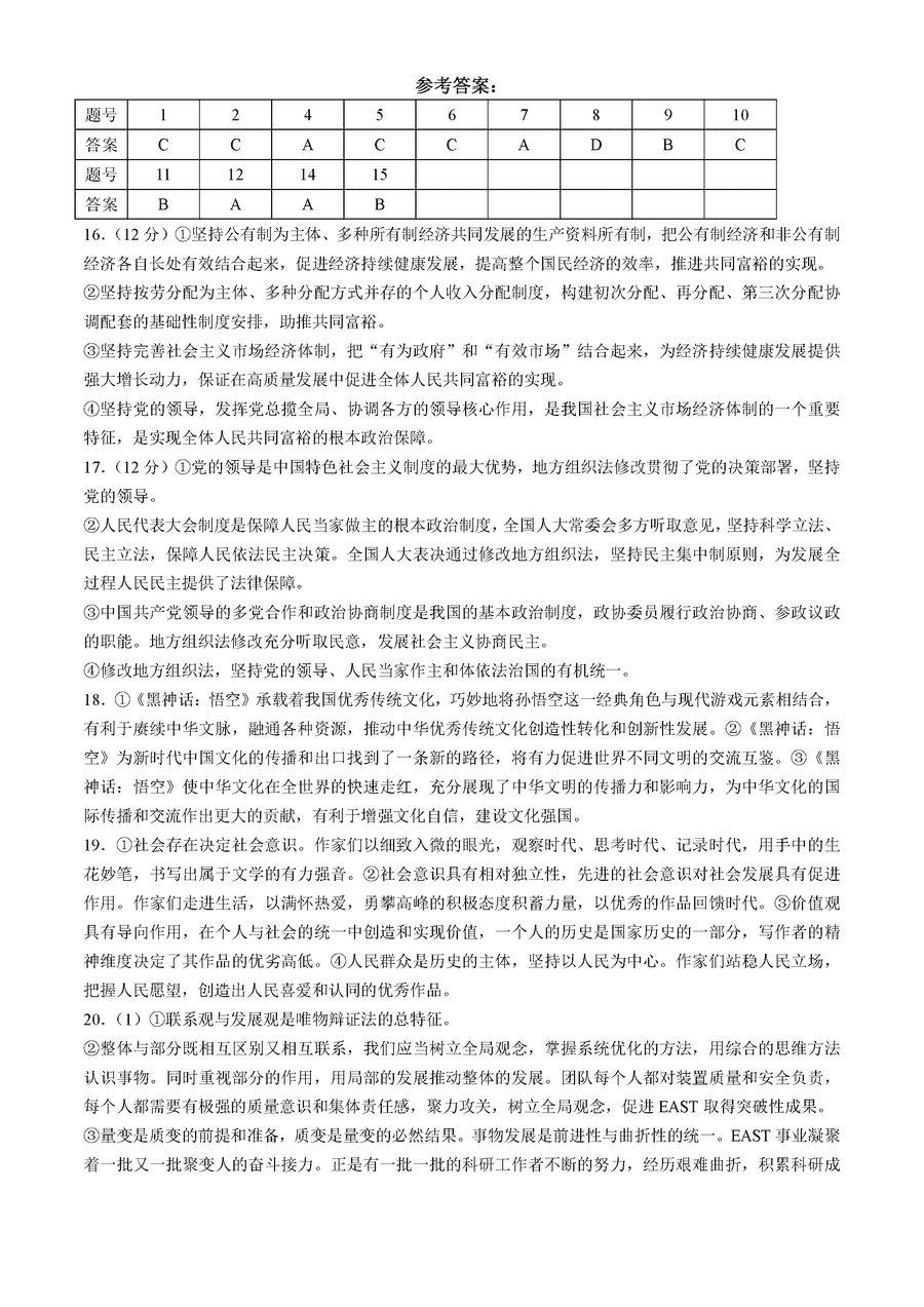
天津市实验中学2025届高三上学期第二次质量调查政治试题质量较高,题型多样,将作为考察考生对相应考点的掌握程度,考后将及时整理试题及答案解析相关信息,以供考生学习交流!
政治试题及答案解析








导读天津市实验中学2025届高三上学期第二次质量调查政治试题质量较高,题型多样,将作为考察考生对相应考点的掌握程度,考后将及时整理试题及答案解析相关信息,以供考生学习交流!政治试题及答案解析
天津市实验中学2025届高三上学期第二次质量调查政治试题质量较高,题型多样,将作为考察考生对相应考点的掌握程度,考后将及时整理试题及答案解析相关信息,以供考生学习交流!
政治试题及答案解析








天津一中2024年高三上学期第二次月考政治试题质量较高,题型多样,将作为考察考生对相应考点的掌握程度,考后将及时整理试题...
天津一中2024年高三上学期第二次月考语文试题质量较高,题型多样,将作为考察考生对相应考点的掌握程度,考后将及时整理试题...
天津一中2024年高三上学期第二次月考英语试题质量较高,题型多样,将作为考察考生对相应考点的掌握程度,考后将及时整理试题...
天津一中2024年高三上学期第二次月考物理试题质量较高,题型多样,将作为考察考生对相应考点的掌握程度,考后将及时整理试题...
天津一中2024年高三上学期第二次月考数学试题质量较高,题型多样,将作为考察考生对相应考点的掌握程度,考后将及时整理试题...
2025年湖北省新八校协作体高三5月联考政治试卷及参考答案